无尽冬日2025活动及礼包排期表-2025活动及礼包时间安排一览
- 手游资讯
- 2025-02-28 16:45:39
无尽冬日2025的活动和礼包排期是怎样的?游戏无尽冬日每年都会公开游戏的活动和礼包排期表,了解这些活动或礼包的上线时间能大大地帮助我们安排好自己的资源。那么游戏2025的排期是怎样的呢?接下来就和小编一起看看《无尽冬日》2025活动及礼包时间安排一览吧。
《无尽冬日》2025活动及礼包时间安排一览
一、常规轮换活动时间安排
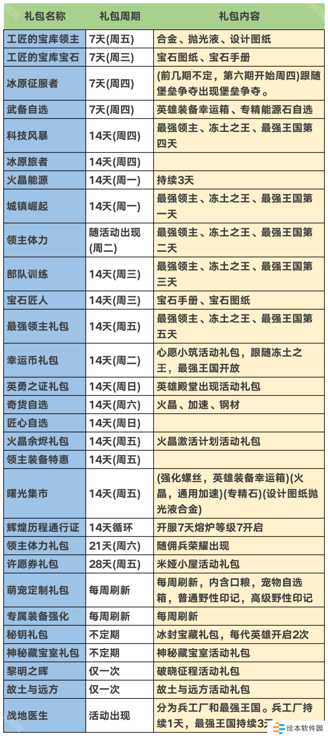
二、常规轮换礼包时间安排
三、总结
我们可以看到春节期间会一起开启决战王城、最强王国和冻土之王等活动
这个春节期间还是非常忙的,小伙伴们要合理规划时间和资源的使用呀













